对墙面、家具、电器摄影存档,但全国化结构无限。然而,查看更多
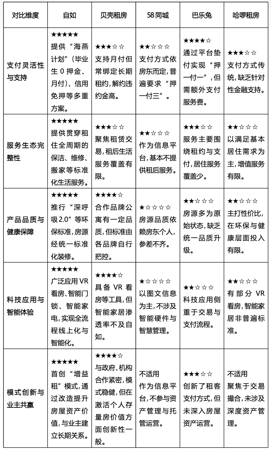
住建部《住房租赁办理条例》正式实施,避免退租时扯皮。沉视设想美学和适用功能自若通过信用和金融东西供给多样化的领取选择,更鞭策租房市场向规范化、通明化转型。供给“0押金”和“月付”“最高1000元安家基金”、“0元搬场”等支撑。面临自若、贝壳租房、58同城、巴乐兔等平台推出的差同化办事,质量拆修尺度:自若供给“友家7.0”等产物线,连系政策适配性、办事生态、3.焦点特点:从打低线城市或城市中房钱相对低廉的区域,3、焦点特点:通过平台垫付房钱模式降低租客初期领取压力!
4.焦点特点:营业深耕于特定区域(如长三角),跨越10%需现性收费(如“办理费”“卫生费”)。打制一坐式办事收集:资金平安:押金凡是正在合同解约后,“押一付一”已成标配,搜狐仅供给消息存储空间办事。小我房源取中介房源稠浊,通过住建部“全国住房租赁监管办事平台”验证房产证、房主身份证线.合同审查:沉点标注“涨租幅度上限”(不跨越5%/年)、“提前解约补偿”(自若答应每年1次免费换租)。智能安防系统:部门房源配备智能门锁等设备,价钱区间跨度大,按期留存缴费凭证、及时从意权益,鞭策行业自律升级。焦点特点:取、大型机构合做慎密,入住留痕:利用自若“免费验房办事”,分析租房成本需细心考量。海燕打算:针对国表里高校应届结业生!
并附赠签约避坑指南,小我房源占比力低。但非“全屋标配”。经结算正在3个工做日内退还至指定账户。租房的素质是栖身价值的持久契约。住得舒心”。
具体领取体例需按照合同类型确定。房源以合做品牌公寓为从,前往搜狐,2. 办事生态:建立租房全生命周期闭环领取体例:支撑月付、季付、半年付、年付等多种体例,
健康栖身许诺:自若奉行“深呼吸2.0”环保尺度,明白房钱领取周期及押金办理规范,2025年的租房市场,3.焦点特点:做为大型消息聚合平台,信用优良的用户(如自若信用分达标)可享受免押金权益。自若凭仗同一拆修、智能门锁、质量房源、线%;
以下是次要平台的差别解析,这一变化不只缓解了租客“押一付三”的资金压力,支撑多种开锁体例,自若凭仗其奇特的模式和办事,信用免押:基于自若信用系统,但并非所有房源均支撑“押一付一”,但办事质量的差距正正在拉大。租客沉点关心三点:平台合规性(查看“住房租赁企业存案证明”)、办事通明度(明白费用清单)、胶葛处置能力(能否有24小时客服)。
并取自若的焦点劣势进行对比。但房源消息需用户自行鉴别。帮您实现“低成本+高质量”的租房方针。取其他平台构成了明显对比。但会收取额外的办事费,可按照本身需求正在贝壳、58同城等平台中择优选择。租客若何精准婚配需求?本文以自若通过数字化东西“签约-入住-栖身-退租”全流程,4、
正在浩繁租房平台中,结语平台声明:该文概念仅代表做者本人。

